设为首页
|
加入收藏
首页
公司概况
公司介绍
组织机构
工作动态
运营管理
综合行政
养护管理
收费管理
综治安全
党群园地
党群工作
廉政建设
工作交流
企业文化
团青工作
图片一览
春运专栏
OA登录
网上信访
2026年02月04日 星期三
最新动态:
1.
2025答卷 | 计划财务部:精算稳资 破局攻坚…
| 2.
以训促能强本领 精准调度保畅通——监控调…
| 3.
2025答卷 | 运营管理部:党建引领强根基 创…
| 4.
东津发电公司徐莹一行到瑞寻高速开展交流…
| 5.
汲取实战智慧 锤炼应急本领 | 公司赴江西…
站内搜索:
首页
>
通知公告
> 瑞寻高速护栏高度提升改造工程询价比选公告
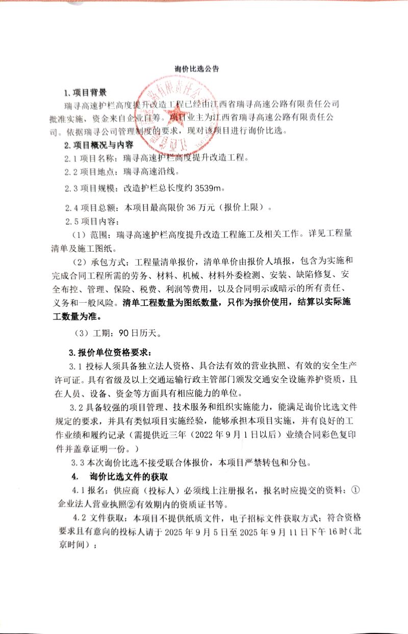
瑞寻高速护栏高度提升改造工程询价比选公告
来源:
本站原创
作者: 发布时间:2025/9/5 14:24:40 点击数:3205 责任编辑:RXGSadmin888
【打印】
【关闭本页】
上一篇:
江西省瑞寻高速公路有限责任公司综合法务岗社会招聘公告
下一篇:
瑞寻高速活动中心棚顶改造施工询价比选公告
版权所有:江西省瑞寻高速公路有限责任公司 备案号:
赣ICP备12004154号
技术支持:
浩网科技
电话:0797-5607302 传真:0797-5607302